GoogleWorkspaceの設定フローチャートを作りました

告知
IT・テクノロジー
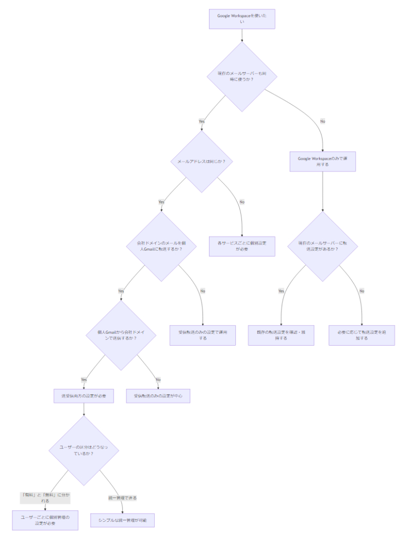
ITの用語に不慣れで、GoogleWorkspaceの設定のイメージが難しい人向けに、フローチャートを作りました。
Chakseet.png
チェックリストは、こちらです。

チェックリスト

Google Workspaceを使いたいかどうか
意味: 会社でのメールやその他の機能を、Googleが提供するサービス(Google Workspace)に切り替えたいかどうかを決める。


Google Workspaceと現在使っているメールサーバー(既存システム)を同時に利用するか
意味: すぐに古いシステムをやめず、しばらく両方を使いながら移行するか、または完全に切り替えるかを決める。


Google Workspaceで受信するメールアドレスと、今後も使う既存のメールサーバーのメールアドレスは同じか
意味: 同じメールアドレスを使う場合は、移行後もユーザーが混乱しにくいですが、もし別々のメールアドレスになると、受信や管理の方法が変わるので注意が必要。


Google Workspaceで受信した会社のメールを、個人のGmailアカウントに転送するか
意味: 会社のメールを自動的に個人用のGmailで受け取る設定にするかを決める。たとえば、出先で個人アカウントの方をよく使う場合など。


個人のGmailから会社のドメインを使ってメールを送信するか
意味: 個人のGmailアカウントを使って、会社のメールアドレスとしてメールを送信するかどうかを確認する。
(※これを設定すると、見た目は会社のメールアドレスから送信されたように表示されます)


現在のメールサーバーで、Gmailなどに自動転送する設定が既にあるか
意味: すでに古いシステム側で、メールを別のアカウントに転送する仕組みがあるか確認する。これがある場合は、設定の変更や統合が必要になるかもしれません。


会社のメールアドレス利用者の区分について
意味:
Google Workspaceのユーザーとして、サブスクリプション料金を支払う(有料ユーザー)既存のメールサーバーを使い、無料で利用し続けるユーザーのように、利用形態が分かれるかどうかを確認する。分かれる場合は、ユーザーごとの設定や管理方法を別にする必要があります。

上記のような内容を予め整理されると、私にご依頼を頂いた際も、スムーズに進めることができると思います。

可能な限りGoogle Workspaceですべてのメールアドレスを利用されると良いのですが、ご予算や使われているマーケティングツールやメール配信サービスの都合などで難しい場合もあると思います。

Google Workspaceの設定で、ドメインの所有者の確認が上手く行かないというご相談の他にも、DNSの設定でお困りの際は、ご相談くださいませ。

ご利用されているレンタルサーバーの仕様で、GoogleWorkspaceの設定ができない場合もあります。
その場合は、ドメイン移管を行いGoogleWorkspaceの設定ができるレンタルサーバーをご利用いただくこともご提案できます。
お気軽にご相談くださいませ。

サービス数40万件のスキルマーケット、あなたにぴったりのサービスを探す ココナラコンテンツマーケット ノウハウ記事・テンプレート・デザイン素材はこちら