Topping D10s 改造

記事
IT・テクノロジー
Topping D10sを改造しました。

このTopping 「D10s」には、前期モデルと後期モデルの2つのバージョンが存在します。
前期モデルでは、Topping 「D10」と同じく、上下に2つに分かれる筐体が使用され、前面パネルと背面パネルにそれぞれ4か所ずつ六角レンチ型のネジで固定されていました。
510mUWC6pOS._SL1007_.jpg

一方、後期のD10sでは、筐体の上下分割がなくなり、前面に4か所のネジは変わりありませんが、背面はネジのサイズが小さくなり、2か所の固定に変更されました。
以下の画像はTopping 「D10 Balanced」のものですが、D10sの後期モデルも同様の構造になりました。
71Wr3z-64nL._SL1500_.jpg

上下2分割の筐体から筒状の筐体に変更されたことにより、継ぎ目のないスマートな見た目となりましたが、メンテナンス性が低下しました。

まず、背面のネジが2か所に減ったのは良いのですが、この六角レンチのサイズが一番小さいサイズで、手元にありませんでした。
そのため、急遽ホームセンターで六角レンチを買い足す羽目になりました。

また、ようやく前後のパネルを取り外すことができたかと思えば、基板がスライドできないようにホットボンドで固定されていました。

これらの変更点についてはAmazonのレビューなどで事前に把握済みでしたが、実際に作業するときにちょっとイラっとしました。

まずはこのホットボンドを除去から始めなければなりません。
IMG_5403.JPG

ホットボンドの外し方には工夫が必要です。
夏など暑い時期では樹脂が柔らかくなり、なかなか剥がれないと思います。

私の場合、冷蔵庫で30分程度冷やした後、先端が鈎状になっている細い棒を使い、ホットボンドを掻き出すようにして取り外しました。

ある程度冷やすことでホットボンドが固くなり、「パキッ」と剥がれてくれました。
IMG_5404.JPG


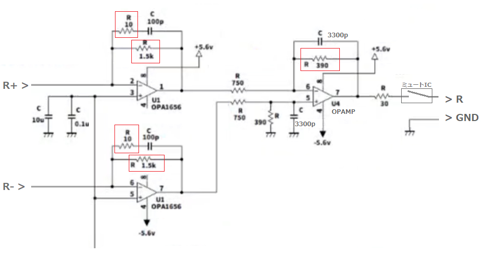
【回路図】
出所不明の拾い物ですが概ね正しいようです。
Rチャンネルのみの回路ですので、実際の部品数はこれの倍になります。
IMG_5400 - コピー - コピー.PNG


【改造前】
中身を取り出すと、このような基板になっています。
写真では既にOPA627が装着されていますが、実際にはLME49720が標準で取り付けられています。
IMG_5409.JPG

【改造後】
音質に直接影響のあるコンデンサや抵抗を交換しました。
表面実装型の抵抗だった箇所には、縦置きでリード型の抵抗を取り付けました。
IMG_5686.JPG

スペースの制約上、やむを得ず基板裏側で空中配線している部品もあります。
IMG_5649.JPG

改造の概要です。

1.MLCC 100pF → ECHU100pFに交換
赤枠の4か所をECHUに交換しました。ECHUは熱に非常に弱いため、270℃でも1秒未満でハンダ付けしないと変形します。
IMG_5637.JPG


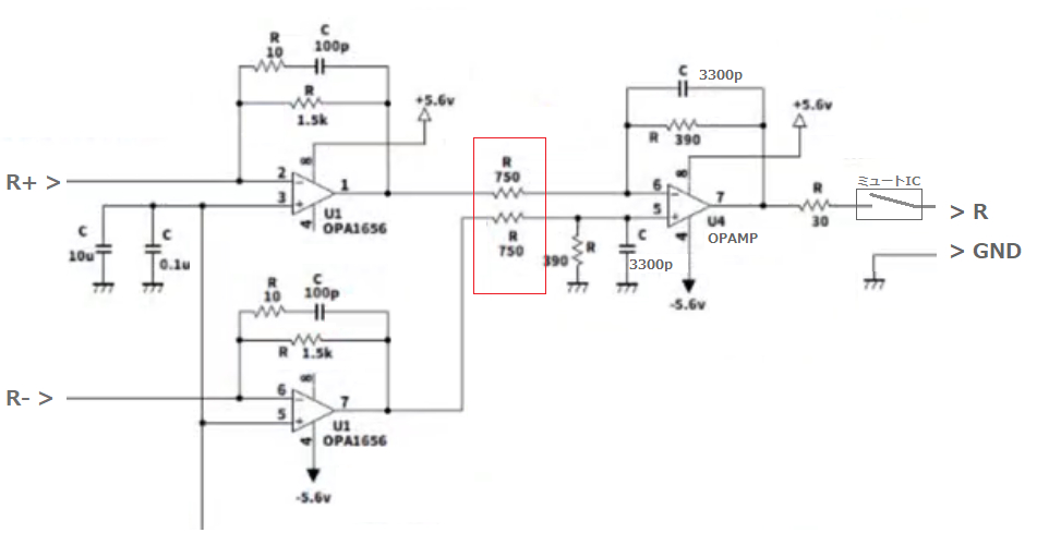
2.タクマンREX 750Ω×2(×2)
表面実装型のスペースにリード型抵抗を立てて取り付けました。
IMG_5660.JPG
IMG_5400 - コピー - コピー.PNG

3.タクマンREY 390Ω ×2、DALE1.5kΩ×4、DALE10Ω×4
IMG_5686aa.JPG
IMG_5400 - コピー - コピー.PNG


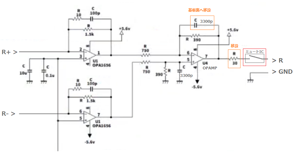
4.不要部品撤去
ミュートIC撤去、3300pF撤去、30Ω撤去、ミュートIC用ゼロオーム抵抗撤去
IMG_5686aa.JPG
IMG_5400 - コピー - コピー.PNG
5.基板裏面へ移設
上記部品を撤去したことで回路が途切れてしまうため、基板裏面を使ってRCA出力までの回路を繋げてやります。
日精APSをICソケットの6ピン-7ピン間に取り付け、7ピン側に30Ωの抵抗を付けて、RCA端子まで持っていきます。
IMG_5649.JPG

(補足)
表面実装用パッドにリード型抵抗を取り付けたり、ICソケットの足にコンデンサを付けたりするのは邪道な行為ですが、
できる限り音質的に有利となるよう気を遣いました。

ほかの記事でも口酸っぱく書いていますが、ポイントは「はんだを介在した接続」にならないように注意することです。
縦置きした抵抗をピンセットでつまみ、電極に押し付けながらハンダ付けを行うという繊細な作業でした。
無題.jpg

また、機器の改造を行う際のポリシーとして、「不可逆的な改造」は極力行わないようにしていますが、今回はミュートICの撤去を決行したため、ノーマルの状態には戻せなくなってしまいました。


サービス数40万件のスキルマーケット、あなたにぴったりのサービスを探す ココナラコンテンツマーケット ノウハウ記事・テンプレート・デザイン素材はこちら