【実績】ボカロイラスト+MV制作担当しました。

コンテンツ
デザイン・イラスト
「悲鳴が聞こえない/小春立花」のイラストとMVを担当しました。よろしくお願いします。
さて、せっかくなのでわずかながら裏話でも書こうかと思います。

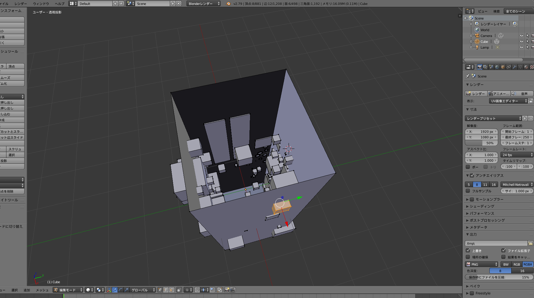
【背景の話】

絵だと難しいけどこの動画見てわかる人もいるかな~と思ったのですが、今回の作品は背景描いていません。3Dです。blender使って作りました。

こんな感じです。
a.png

イラストaa.png

はじめは描こうかと思ったのですが、クリスタはどうも定規が使いづらいし、フリーハンドでやると雰囲気が変わってしまうしでやめました。
その点3Dはいいよな、パースとか歪みとか考えずに図形並べたらある程度絵になるので楽でした。多分30分ぐらいで作った。

で、こいつを立ち絵と合成して完成したのがこの絵ってことです。
イラスト_toukou.png

これ見たらやっぱり3Dで背景作ってよかったわ~と思いました。合うので。
また時間あったら背景を3Dで作ろうかな。

というわけで今後も梓町をよろしくお願いします。
ご依頼は現在原則停止中ですが、気に入りましたらメッセージいただければ幸いです。
SNSもよろしくね。


サービス数40万件のスキルマーケット、あなたにぴったりのサービスを探す ココナラコンテンツマーケット ノウハウ記事・テンプレート・デザイン素材はこちら